Tapatalk-plugin pitäisi toimia taas. Hae tapatalk-sovelluksessa sivuston nimellä "subaru club finland". Jos ongelmia ilmenee, laita ystävällisesti viestiä clubin info sähköpostiin.
Legacy MY10 DRL?
Legacy MY10 DRL?
Jenkeissä ilmeisesti käytössä systeemi, jossa polttaa pitkiä DRL:nä. Automatiikka tuntuisi näistä löytyvän Euroopassakin, kun on tuo auto -asento ja valoisalla kelillä pudottaa valot pois päältä sillä. Onko jollakin tietoa löytyykö tuo DRL:lle tarkoitettu virta jostakin liittimestä, jos virittelisi päiväajovalot umpioita säästämään. Helpottaisi kivasti, jos jostakin löytyy liitin, josta saa sähkön suoraan. Jenkkimalleissa ilmeisesti sijaitsee kuskin jalkatilassa. Tietääkö joku/onko värkännyt vastaavaa projektia?
*ex*Subaru Outback 2.0TD CVT, MY14
*ex*Subaru Legacy STW sport 2.0TD, MY10
Subaru Impreza WRX "STi" SW, MY03
*ex*Subaru Legacy STW sport 2.0TD, MY10
Subaru Impreza WRX "STi" SW, MY03
Re: Legacy MY10 DRL?
Ei siihen tarvitse mitään johto virityksiä, kun on can-väylä ohjatusta autosta kyse. Tietokoneella raksi ruutuun, päivävalojen kohdalle, niin sit toimii.
Ex. Subaru wrx STI -04
Re: Legacy MY10 DRL?
Hmmm... Mut mihin se päivävalojen virta tulee sit kun ne ruksaa päälle? 
*ex*Subaru Outback 2.0TD CVT, MY14
*ex*Subaru Legacy STW sport 2.0TD, MY10
Subaru Impreza WRX "STi" SW, MY03
*ex*Subaru Legacy STW sport 2.0TD, MY10
Subaru Impreza WRX "STi" SW, MY03
Re: Legacy MY10 DRL?
En siis halua noita 55w xenoneita palamaan päivällä, vaan joko "parkit" joissa on superkirkkaat ledit tai sit oikeat DRL:t...
*ex*Subaru Outback 2.0TD CVT, MY14
*ex*Subaru Legacy STW sport 2.0TD, MY10
Subaru Impreza WRX "STi" SW, MY03
*ex*Subaru Legacy STW sport 2.0TD, MY10
Subaru Impreza WRX "STi" SW, MY03
Re: Legacy MY10 DRL?
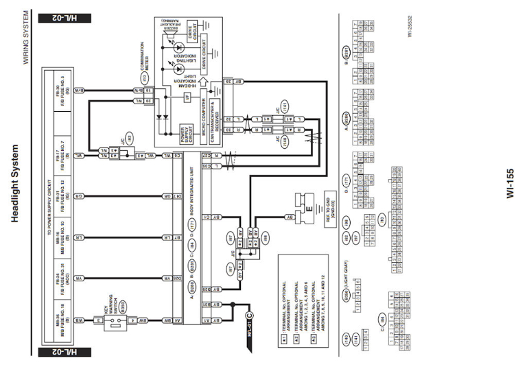
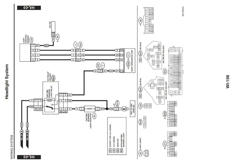
Olisko noista kaavioista apua?
- Liitteet
-
- Headlight System Page 3.jpg (200.17 KiB) Katsottu 32596 kertaa
-
- Headlight System Page 2.jpg (246.71 KiB) Katsottu 32596 kertaa
-
- Headlight System Page 1.jpg (292.17 KiB) Katsottu 32596 kertaa
MY08 Justy
MY10 Legacy GT
MY16 Levorg GT-S
MY10 Legacy GT
MY16 Levorg GT-S
Re: Legacy MY10 DRL?
Piti vielä lisäämän, että juu jenkkiversiossa DRL:nä poltetaan pitkiä valoja vajaalla jännitteellä. Noin oli jo ensimmäisessä USDM MY03 WRX:ssäni. Siinä omituisena lisukkeena se, että käsijarru päälle vetäminen sammutti päivänvalot. Samoin takavalot eivät palaneet, eikä leimaa Suomessa tullut (2006), ennen kuin nappasi johdon irti DRL purkista. Saman olen tehnyt nykyisessä lekassa.
Noissa olis DRL:t vakiona, itselle kävis mutta euro-autoon ei taida kelvata.
http://www.ebay.co.uk/itm/2010-14-SUBAR ... SwgQ9VrZS5

Noissa olis DRL:t vakiona, itselle kävis mutta euro-autoon ei taida kelvata.
http://www.ebay.co.uk/itm/2010-14-SUBAR ... SwgQ9VrZS5
MY08 Justy
MY10 Legacy GT
MY16 Levorg GT-S
MY10 Legacy GT
MY16 Levorg GT-S
Re: Legacy MY10 DRL?
Hmm... Hemmetin huono olen noita kytkentäkaavioita lukemaan, eikä taida niistäkään liittimien/piuhojen sijainnit selvitä?
Itse lähinnä mietin sumareiksi ledisumareita, joissa olisi DRL lisänä... Mutta ei viitsisi mitään hirveitä johtohärdelleitä väsätä!
Ihan päheät on noi linkatut valot tosiaan, mut pitäs olla xenonit omaan ja voi tosiaan olla "not for Kekkoslovakia" malli...
Itse lähinnä mietin sumareiksi ledisumareita, joissa olisi DRL lisänä... Mutta ei viitsisi mitään hirveitä johtohärdelleitä väsätä!
Ihan päheät on noi linkatut valot tosiaan, mut pitäs olla xenonit omaan ja voi tosiaan olla "not for Kekkoslovakia" malli...
*ex*Subaru Outback 2.0TD CVT, MY14
*ex*Subaru Legacy STW sport 2.0TD, MY10
Subaru Impreza WRX "STi" SW, MY03
*ex*Subaru Legacy STW sport 2.0TD, MY10
Subaru Impreza WRX "STi" SW, MY03
Re: Legacy MY10 DRL?
"DRL-jännitteentiputusvastus" majailee vasemman lokasuojan sisällä.NoPain kirjoitti:Hmm... Hemmetin huono olen noita kytkentäkaavioita lukemaan, eikä taida niistäkään liittimien/piuhojen sijainnit selvitä?
Itse lähinnä mietin sumareiksi ledisumareita, joissa olisi DRL lisänä... Mutta ei viitsisi mitään hirveitä johtohärdelleitä väsätä!![]()

Tässä yhdet sellaiset sumu+drl:t, ainakin omaan menis nakkaamalla ja vähän sähköjä tuunaamalla.
http://www.ebay.co.uk/itm/NEW-FOR-SUBAR ... SwLVZVn-2l
MY08 Justy
MY10 Legacy GT
MY16 Levorg GT-S
MY10 Legacy GT
MY16 Levorg GT-S
Re: Legacy MY10 DRL?
Tuleeko tuonne johonkin karvaan virta kun DRL pitäisi syttyä? Sittenhän sen saisi aika näppärästi releellä 12v, jos tuossa on kerran alennettu jännite?
Tosin eipä se taida "metritavarastakaan" kovin vaikea olla tehdä...
Jos laittaa vaihtokytkimen vaikka hyttiin, jossa asennot "päällä aina kun virrat on päällä" ja irroittavalla releellä "päällä aina kun parkki pois päältä" (ja ehkä vielä off?)?
Tosin eipä se taida "metritavarastakaan" kovin vaikea olla tehdä...
Jos laittaa vaihtokytkimen vaikka hyttiin, jossa asennot "päällä aina kun virrat on päällä" ja irroittavalla releellä "päällä aina kun parkki pois päältä" (ja ehkä vielä off?)?
*ex*Subaru Outback 2.0TD CVT, MY14
*ex*Subaru Legacy STW sport 2.0TD, MY10
Subaru Impreza WRX "STi" SW, MY03
*ex*Subaru Legacy STW sport 2.0TD, MY10
Subaru Impreza WRX "STi" SW, MY03
Re: Legacy MY10 DRL?
Onkos näissä perinteiseen Subarutyyliin valojen ohjaus maalla? Kun joissakin seteissä näyttää tulevan valmiita ohjausbokseja, jotka ryöstävät vaan +:n auton parkeilta, vilkuilta ym. ja ohjaavat toimintaa niiden avulla, niin liekkö toimivat ko. autossa? Ei viitsisi relettä joka väliin virittää...
*ex*Subaru Outback 2.0TD CVT, MY14
*ex*Subaru Legacy STW sport 2.0TD, MY10
Subaru Impreza WRX "STi" SW, MY03
*ex*Subaru Legacy STW sport 2.0TD, MY10
Subaru Impreza WRX "STi" SW, MY03
Re: Legacy MY10 DRL?
en nyt muista vuosimallia, mut pitkien jännite laskee, niin saadaan drl valot. Toimii ainoastaan halogeenina.NoPain kirjoitti:Hmmm... Mut mihin se päivävalojen virta tulee sit kun ne ruksaa päälle?
Ex. Subaru wrx STI -04
Re: Legacy MY10 DRL?
Mun DRL valaisimissa on sammutus johto, sen kun vetää +12V niin DRL:t sammuu. Olen napannut sähköt tuohon sulakerasiasta lyhyiden valojen polttimon sulakkeelta. DRL:lle menee sähköt tupakin sytkäriltä. Tuohon oli tarkoitus laittaa vielä kytkin väliin, jotta sais pakotettua päivänvalot pois päältä ilman että lyhyet on päällä, vaan on jäänyt tekemättä.NoPain kirjoitti:Onkos näissä perinteiseen Subarutyyliin valojen ohjaus maalla? Kun joissakin seteissä näyttää tulevan valmiita ohjausbokseja, jotka ryöstävät vaan +:n auton parkeilta, vilkuilta ym. ja ohjaavat toimintaa niiden avulla, niin liekkö toimivat ko. autossa? Ei viitsisi relettä joka väliin virittää...
MY08 Justy
MY10 Legacy GT
MY16 Levorg GT-S
MY10 Legacy GT
MY16 Levorg GT-S
Re: Legacy MY10 DRL?
Omassa (vielä asentamattomassa) DLR setissä tuo ohjauspiuha himmentää DLR-valon kun tulee jännitteelliseksi. Johtosarja kytketään suoraan akkuun ja haistelee latausjännitettä --> kytkee valot päälle.
Ainoa ongelma varmaan tulee siitä kun autossa on kiinteä akkulaturi.... Ilmeisesti valot syttyy siinäkin tapauksessa aina kun latauspiuha on kiinni...
Ainoa ongelma varmaan tulee siitä kun autossa on kiinteä akkulaturi.... Ilmeisesti valot syttyy siinäkin tapauksessa aina kun latauspiuha on kiinni...
Re: Legacy MY10 DRL?
Päätellen tästä ei ole maaohjauksella? Eli valojen ollessa pois polttimon + -napaan ei tule virtaa, toisin kuin joissain aiemmissa malleissa?chinaski kirjoitti:Mun DRL valaisimissa on sammutus johto, sen kun vetää +12V niin DRL:t sammuu. Olen napannut sähköt tuohon sulakerasiasta lyhyiden valojen polttimon sulakkeelta. DRL:lle menee sähköt tupakin sytkäriltä. Tuohon oli tarkoitus laittaa vielä kytkin väliin, jotta sais pakotettua päivänvalot pois päältä ilman että lyhyet on päällä, vaan on jäänyt tekemättä.NoPain kirjoitti:Onkos näissä perinteiseen Subarutyyliin valojen ohjaus maalla? Kun joissakin seteissä näyttää tulevan valmiita ohjausbokseja, jotka ryöstävät vaan +:n auton parkeilta, vilkuilta ym. ja ohjaavat toimintaa niiden avulla, niin liekkö toimivat ko. autossa? Ei viitsisi relettä joka väliin virittää...
*ex*Subaru Outback 2.0TD CVT, MY14
*ex*Subaru Legacy STW sport 2.0TD, MY10
Subaru Impreza WRX "STi" SW, MY03
*ex*Subaru Legacy STW sport 2.0TD, MY10
Subaru Impreza WRX "STi" SW, MY03
Re: Legacy MY10 DRL?
Jos valot on suoraan akussa kiinni ja syttyvät kun auto käy eli laturi nostaa yli lepojännitteen niin ne kyllä syttyvät parkissa ulkoisella akkulaturilla myös sitten.
Re: Legacy MY10 DRL?
Eipä tarvi sitten pitää pihassa muita valoja päällä...an13 kirjoitti:Jos valot on suoraan akussa kiinni ja syttyvät kun auto käy eli laturi nostaa yli lepojännitteen niin ne kyllä syttyvät parkissa ulkoisella akkulaturilla myös sitten.
Re: Legacy MY10 DRL?
Itse iteselleni vastaten: ei ole maaohjauksella tässä mallissa, vaan virta katkeaa valojen ollessa pois.NoPain kirjoitti:Päätellen tästä ei ole maaohjauksella? Eli valojen ollessa pois polttimon + -napaan ei tule virtaa, toisin kuin joissain aiemmissa malleissa?
*ex*Subaru Outback 2.0TD CVT, MY14
*ex*Subaru Legacy STW sport 2.0TD, MY10
Subaru Impreza WRX "STi" SW, MY03
*ex*Subaru Legacy STW sport 2.0TD, MY10
Subaru Impreza WRX "STi" SW, MY03
Re: Legacy MY10 DRL?
Outbackiin vaihdettiin maaliskuussa uudet ajovaloumpiot himmeneiden tilalle. Tuosta himmenemisestä lueskellessa (ketjut -11 Legacyn valot surkeat, missä vika? ja Outbackin hiipuvat lähivalot(zenon)) heräsi ajatus, että päiväajovalot voisivat käypäinen tapa lykätä ongelman uusiutumista. Nokalta ei vain tahdo löytyä sellaista paikkaa, jossa DRL-valot eivät näyttäisi aivan päälleliimatuilta. Mitenkäs muut ovat tämän ratkaisseet? Vaihtoehtojahan toki löytyy:
- Yksi ratkaisu olisi alkuperäisten sumuvalojen korvaaminen päiväajovaloilla. Näyttää siltä kuin ajaisi sumuvalot päällä... ei hyvä.
- Uusimpaan Outbackiin tarjotaan sumuvalojen paikalle asennettavia yhdistelmävaloja, joissa on DLR ja sumuvalo samassa umpiossa. Muuten hyvä, mutta sama vika kuin edellä, ja ilmeisesti halkaisija on 10 mm liian suuri näihin 2009–2014-mallisiin. Samoin vanhempaan vuosimalliin saa 70-millisiä, joka taas on liian pieni (sitähän oli joku täällä jo kokeillut)
- Kiinasta löytyisi sitten ulkonäöllisesti aika maukas ratkaisu, jossa päiväajovalot on upotettu alkuperäisen näköiseen sumuvalon kehykseen. Tämän ongelma on E-hyväksynnän puuttuminen. Löytyykö tällaista mallia jostain E-hyväksyttynä?
Jos ei löydy, eikä halua tärvätä alkuperäisiä sumareita, niin vähiten silmää särkevä lopputulos taitaisi olla joko matala "viiru" sumuvalojen yläreunasta auton keskilinjaa kohti, tai sitten pyöreät lamput sumarien viereen. Jompaan kumpaan noista varmaan päädyn, jollei tule parempia ehdotuksia.
- Yksi ratkaisu olisi alkuperäisten sumuvalojen korvaaminen päiväajovaloilla. Näyttää siltä kuin ajaisi sumuvalot päällä... ei hyvä.
- Uusimpaan Outbackiin tarjotaan sumuvalojen paikalle asennettavia yhdistelmävaloja, joissa on DLR ja sumuvalo samassa umpiossa. Muuten hyvä, mutta sama vika kuin edellä, ja ilmeisesti halkaisija on 10 mm liian suuri näihin 2009–2014-mallisiin. Samoin vanhempaan vuosimalliin saa 70-millisiä, joka taas on liian pieni (sitähän oli joku täällä jo kokeillut)
- Kiinasta löytyisi sitten ulkonäöllisesti aika maukas ratkaisu, jossa päiväajovalot on upotettu alkuperäisen näköiseen sumuvalon kehykseen. Tämän ongelma on E-hyväksynnän puuttuminen. Löytyykö tällaista mallia jostain E-hyväksyttynä?
Jos ei löydy, eikä halua tärvätä alkuperäisiä sumareita, niin vähiten silmää särkevä lopputulos taitaisi olla joko matala "viiru" sumuvalojen yläreunasta auton keskilinjaa kohti, tai sitten pyöreät lamput sumarien viereen. Jompaan kumpaan noista varmaan päädyn, jollei tule parempia ehdotuksia.
Re: Legacy MY10 DRL?
Itsellä odottaa tällaiset asennusta. Katselin että pienellä modaamisella pitäisi mennä ihan ok paikalleen, vaikka eivät "mallikohtaiset" olekaan. Eihän nuo ihan halvat olleet, mutta halvemmat kuin yksi uusi orkkis sumuvalo (toinen on halki)...
http://www.osram.fi/osram_fi/tuotteet/l ... /index.jsp" onclick="window.open(this.href);return false;
http://www.osram.fi/osram_fi/tuotteet/l ... /index.jsp" onclick="window.open(this.href);return false;
*ex*Subaru Outback 2.0TD CVT, MY14
*ex*Subaru Legacy STW sport 2.0TD, MY10
Subaru Impreza WRX "STi" SW, MY03
*ex*Subaru Legacy STW sport 2.0TD, MY10
Subaru Impreza WRX "STi" SW, MY03
Re: Legacy MY10 DRL?
Mulla on aikalailla identtinen 90mm DRL:t sumuvalojen tilalla ja hyvin mahtuu. Valaisin on ainakin omassa kehyksen takana niin, ettei sen ole tarkoituskaan tulla kehyksen reiästä ulos. Tuo linkin takana oleva valaisin tuntuu olevan aika standardikampe, käy myös listattujen valmistajien lisäksi myös Fordiin, Opeliin, Peugeotiin ja Daciaan.Shima kirjoitti:- Uusimpaan Outbackiin tarjotaan sumuvalojen paikalle asennettavia yhdistelmävaloja, joissa on DLR ja sumuvalo samassa umpiossa. Muuten hyvä, mutta sama vika kuin edellä, ja ilmeisesti halkaisija on 10 mm liian suuri näihin 2009–2014-mallisiin.
Oma DRL mainostettiin sopivan näihin:
Dacia Logan ab 2007
Dacia Sandero ab 2007
Citroen Picasso 2006
Opel Corsa D OPC 2007-2011
Opel Agila 09.2009->
Opel Zafira II
Opel Vectra D OPC line und alter
Opel Astra II
Nissan Navara ab.2005
Mitsubischi Pajero ab. 2007
Renault 2 Megane 2002 -2009
Renault Master 2003-2010
Fiat Ducato I lifting 1999->
Fiat Ducato 2009->
Fiat Scudo , Doblo
Citroen Jumper 199->I lift / II
Citroen C3 C4 C5 -> 2008
Peugeot 207 307
Ford Fiesta 2005-2008
Ford Focus 2008
Ford Focus Turnier
MY08 Justy
MY10 Legacy GT
MY16 Levorg GT-S
MY10 Legacy GT
MY16 Levorg GT-S
Re: Legacy MY10 DRL?
Se kannattaa muuten huomioida, että omassa MY10:ssä ei ainakaan ole tuollaista "mikkihiirenkorva" kiinnitystä neljästä kulmasta vakiona, vaan vakiovalot tulevat sivustapäin kahdella pultilla kiinni. Suhteellisen helpolta vaikutti väsätä tuolle uudemmalle/yleisemmälle kiinnitystavalle korvakkeet, niin itse ainakin ajattelin sellaiset värkätä. Onpahan jatkossa helpompi löytää valoja, jos on tarvetta.
*ex*Subaru Outback 2.0TD CVT, MY14
*ex*Subaru Legacy STW sport 2.0TD, MY10
Subaru Impreza WRX "STi" SW, MY03
*ex*Subaru Legacy STW sport 2.0TD, MY10
Subaru Impreza WRX "STi" SW, MY03
Re: Legacy MY10 DRL?
*ex*Subaru Outback 2.0TD CVT, MY14
*ex*Subaru Legacy STW sport 2.0TD, MY10
Subaru Impreza WRX "STi" SW, MY03
*ex*Subaru Legacy STW sport 2.0TD, MY10
Subaru Impreza WRX "STi" SW, MY03
Re: Legacy MY10 DRL?
Tuossa vielä kuva itse valosta. Vähän vielä keskittelin kuvanoton jälkeen.
*ex*Subaru Outback 2.0TD CVT, MY14
*ex*Subaru Legacy STW sport 2.0TD, MY10
Subaru Impreza WRX "STi" SW, MY03
*ex*Subaru Legacy STW sport 2.0TD, MY10
Subaru Impreza WRX "STi" SW, MY03
Re: Legacy MY10 DRL?
Askartelin läpimitaltaan 70 mm pyöreät tuikut Outbackin puskurin alaosassa olevan ilmanottoaukon reunoihin. Ei ihan yhtä sievä ratkaisu kuin sumareiden korvaaminen, mutta helppo ja halpa tapa eikä särje omaa silmääni kovin pahasti. Sähköt sai helposti oikean ajovaloumpion johtosarjasta. Sieltä löytyy myös virtalukon IGN-asennossa kytkeytyvä jännite (ilmeisesti korkeudensäätömoottorin käyttöjännite), joten latausjännitettä haistelevan kytkentäpurkin sijasta riittää avaava rele. Toki sinne voi yhtä hyvin panna sen kytkentäpurkin, joka taitaa näissä sarjoissa järjestään tulla mukana.
Vielä on ratkaisematta pimeän perän probleema eli pitäisi katsoa, mistä saa helpoimmin kytkettyä takavalot päälle kun päivävalot palavat. Tähänhän riittää, kun saa yhden releen vetämään moottoritilan sulakerasiassa. Lähinnä siis pitää kaivaa oikea johto esille.
Vielä on ratkaisematta pimeän perän probleema eli pitäisi katsoa, mistä saa helpoimmin kytkettyä takavalot päälle kun päivävalot palavat. Tähänhän riittää, kun saa yhden releen vetämään moottoritilan sulakerasiassa. Lähinnä siis pitää kaivaa oikea johto esille.
Re: Legacy MY10 DRL?
Tuoss Osramin sarjassa on optio ajaa valot päällä ja DRL alennetulla jännitteellä. Eli ajan parkit päällä, jos haluan takavalojen palavan.
*ex*Subaru Outback 2.0TD CVT, MY14
*ex*Subaru Legacy STW sport 2.0TD, MY10
Subaru Impreza WRX "STi" SW, MY03
*ex*Subaru Legacy STW sport 2.0TD, MY10
Subaru Impreza WRX "STi" SW, MY03
Re: Legacy MY10 DRL?
Vilkaisin juurin eilen kaavioita, pitäisi myös asentaa nuo päivävalot. Eli tässä pari huomiota. Parkkien releen käämin molemmat johdot tulevat korin ohjainlaitteelta. Pitäisi mitata, miten korin ohjainlaite tekee releen ohjauksen. Tuleeko jatkuva plus vai miinus, kun valot eivät ole päällä, tai ei kumpaakaan jne. Miten päin vain, jos relettä lähtee ohjaamaan niin tarvitaan diodeja. Estämään virran kulku DRL valoille, korin ohjainlaitteelle jne. Ohjainlaitteen kanssa ei kannata leikkiä, jos sille tulee pipi niin kukkaro tuntee sen.Vielä on ratkaisematta pimeän perän probleema eli pitäisi katsoa, mistä saa helpoimmin kytkettyä takavalot päälle kun päivävalot palavat. Tähänhän riittää, kun saa yhden releen vetämään moottoritilan sulakerasiassa. Lähinnä siis pitää kaivaa oikea johto esille.
Kojelaudan takaa, jostain sulakerasian liittimistä löytynee johto, joka lähtee takavaloille. Konehuoneeseen rele, 30 akulta sulakkeen kautta, ohjaus DRL valoilta ja 87 takavaloille menevään johtoon. Tarvinnee pari diodia myöskin. Eli takavalot kyllä saa päälle kun askartelee hetken aikaa. Mutta onko sen arvoista? Olen varmasti tyhmä, en vain ymmärrä, miksi niiden pitäisi palaa. Mutta tämä topic ei ehkä ole paikka keskustella siitä.
http://jdmfsm.info/Auto/Japan/Subaru/Le ... %202010%20(BM-BR" onclick="window.open(this.href);return false;)/8.%20Wiring%20System%20Section/
Siinä linkki kaavioihin jos sitä ei vielä tiedä. Kyllä ne takavalotkin saadaan foorumilaisten voimin syttymään
Legacy 2010 stw diesel
Re: Legacy MY10 DRL?
Kyllä se on ihan jees, että takanakin tuikut palaa. Esim. kirkas talvipäivä, niin lumi pöllyää yleensä takana sen verran, että onpahan vähän paremmat saumat takanatulevilla huomata.
*ex*Subaru Outback 2.0TD CVT, MY14
*ex*Subaru Legacy STW sport 2.0TD, MY10
Subaru Impreza WRX "STi" SW, MY03
*ex*Subaru Legacy STW sport 2.0TD, MY10
Subaru Impreza WRX "STi" SW, MY03
Re: Legacy MY10 DRL?
Juu, sama huomio, ja sehän tässä vähän hidastaa. Voisi tosiaan olla ideaa katkaista se takavalojen johto kabiinin puolelta ja panna rele siihen väliin. Se on ainakin kori-ECUn kannalta turvallinen tapa. Oikea johto saattaa löytyä helpostikin: veikkaisin sen piilottelevan kuljettajan jalkatilan paneelin takana. Siellä on nimittäin ainakin peruutusvalon johto, josta haaroitin vaihteen tunnistuksen peruutuskameralle.faillite kirjoitti:Parkkien releen käämin molemmat johdot tulevat korin ohjainlaitteelta. Pitäisi mitata, miten korin ohjainlaite tekee releen ohjauksen.
Se, pitääkö takavalojen palaa huomiovalojen kanssa, on tosiaan eri keskustelu.
Tuo antamasi linkki ei oikein johtanut eteenpäin - liekö selaimesta kiinni, en rupea nyt kokeilemaan enempää. Minulla on kaaviot, mutta ne ovat halogeenivalolliseen malliin. Tässä vaiheessa ongelma on jo ratkaistu, mutta vastaisen varalle ei olisi pahitteeksi löytää xenon-versionkin kaavioita. Niin joo, ja parkkiasentoa en halua käyttää, koska valoautomatiikka on sitä varten... Mutta eipä tämä iso ongelma ole. Kerron tänne kun oikea johto löytyy, joskin pariin viikkoon tuskin ehdin sitä askartelemaan.
Re: Legacy MY10 DRL?
://jdmfsm.info/Auto/Japan/Subaru/Legacy%20Outback/2010/USDM%20Legacy%20FSM%202010%20(BM-BR)/8.%20Wiring%20System%20Section/
Pitäisi toimia (ainakin Opera selaimella), poistin http alusta niin sain tekstimuotoon. Kaasupurkausvalojen kaavioita ei kukaan ole myöntänyt nähneensä. Jos on, niin linkit tiskiin kiitos! Jdmfsm sivuilta löytyy sellaiset ainakin Foresterille mutta ei taida paljon meitä lohduttaa.
Pitäisi toimia (ainakin Opera selaimella), poistin http alusta niin sain tekstimuotoon. Kaasupurkausvalojen kaavioita ei kukaan ole myöntänyt nähneensä. Jos on, niin linkit tiskiin kiitos! Jdmfsm sivuilta löytyy sellaiset ainakin Foresterille mutta ei taida paljon meitä lohduttaa.
Legacy 2010 stw diesel
Re: Legacy MY10 DRL?
Omaan makuun tuo automatiikka kytkee ajovalot päälle joka tapauksessa jo turhan kirkkaalla kelillä, joten joutuu jo senkin takia välillä parkkiasentoa käyttämään. Ja pari kertaa vuodessa kelien takia, niin eipä tuosta iso vaiva ole. Veikkaan että isompi vaiva on alkaa rakentamaan automatiikkaa hoitamaan tuota ongelmaa. 
*ex*Subaru Outback 2.0TD CVT, MY14
*ex*Subaru Legacy STW sport 2.0TD, MY10
Subaru Impreza WRX "STi" SW, MY03
*ex*Subaru Legacy STW sport 2.0TD, MY10
Subaru Impreza WRX "STi" SW, MY03
Re: Legacy MY10 DRL?
Asiantunteva Subaruhuolto voi säätää automatiikan herkkyyttä. Kannattaa käydä kyselemässä
Pyörä joka ei vedä Se JARRUTTAA! 4X4
Etuveto? Joku veikkauksen uus peli vai?!?
Tehokkuus on pitkälle kehitettyä laiskuutta!
Failure is always an option -Mythbusters-
When in doubt, add something heavy. -Mythbusters old motto-
Etuveto? Joku veikkauksen uus peli vai?!?
Tehokkuus on pitkälle kehitettyä laiskuutta!
Failure is always an option -Mythbusters-
When in doubt, add something heavy. -Mythbusters old motto-
Re: Legacy MY10 DRL?
Öö... voiko? Ne automatiikan valaistusvoimakkuusrajat ovat kuitenkin tyyppihyväksyntävaatimuksista kotoisin. Totta kyllä, että 1000 ja 7000 luksin välillä raja ja vasteaika ovat valmistajan valittavissa. Valaistusvoimakkuuden mittauksessa on kuitenkin sen verran epävarmuustekijöitä, että rajat täytyy asetella hiukan varman päälle. Siksi olisi yllättävää jos siihen olisi vielä jätetty säätövaraa.
Se takavalojen syöttö näyttäisi muuten löytyvän juuri sieltä kuljettajan oven edessä olevan paneelin takaa. Liitin i54, nasta 8, musta-sininen johdin. Näin kaaviosta katsottuna, en mitannut vielä.
Se takavalojen syöttö näyttäisi muuten löytyvän juuri sieltä kuljettajan oven edessä olevan paneelin takaa. Liitin i54, nasta 8, musta-sininen johdin. Näin kaaviosta katsottuna, en mitannut vielä.
Re: Legacy MY10 DRL?
Esim. omassa Mazda CX-3 voi ihan itse valikosta säätää tunnistimen herkkyyttä kolmen eri vaihtoehdon välillä.Shima kirjoitti:Öö... voiko? Ne automatiikan valaistusvoimakkuusrajat ovat kuitenkin tyyppihyväksyntävaatimuksista kotoisin. Totta kyllä, että 1000 ja 7000 luksin välillä raja ja vasteaika ovat valmistajan valittavissa. Valaistusvoimakkuuden mittauksessa on kuitenkin sen verran epävarmuustekijöitä, että rajat täytyy asetella hiukan varman päälle. Siksi olisi yllättävää jos siihen olisi vielä jätetty säätövaraa.
Säätöalue on varmaan "direktiivien" mukaan mietitty.
Mazda CX-3 2.0 AWD 6MT
KTM 690 Enduro R
Seuraavaksi: Subaru xxxxx 1.6 DIT?
Ex 2010 Mitsubishi Lancer RalliArt 2.0 TC-SST
Ex 2006 Subaru Impreza SW 2.0R
Ex 1999 Nissan Primera GT
KTM 690 Enduro R
Seuraavaksi: Subaru xxxxx 1.6 DIT?
Ex 2010 Mitsubishi Lancer RalliArt 2.0 TC-SST
Ex 2006 Subaru Impreza SW 2.0R
Ex 1999 Nissan Primera GT
Re: Legacy MY10 DRL?
Ja niin pystyi myös Toyotassakin joten oli yllätys että Subarussa ei voi kuten ei voi ilmastoinnin tehoakaan kun Toyotassa oli sillekin "soft", "medium" ja "fast" tasot.JPA kirjoitti: Esim. omassa Mazda CX-3 voi ihan itse valikosta säätää tunnistimen herkkyyttä kolmen eri vaihtoehdon välillä.
Toyotassa peilitkin kääntyivät automaattisesti koria vasten kun virrat sammutti kun taas Subaruun sen ominaisuuden saisi vasta kun huoltoon kantaa n. 350 euroa. Tuossa oli parasta se että näki peileistä heti onko auto lukossa vai ei. Muutenpa ei sitten Toyotaa olekkaan ikävä.
Pieniä yksityiskohtia mutta sellaisia joita kaipaa kun niitä ei sitten uudemmassa olekkaan.
Levorg GT-N MY16
Re: Legacy MY10 DRL?
Ellen väärin muista niin omistajan käsikirjasta löytyy sivu, jossa on listattu ohjelmoitavissa olevat toiminnot. Siis ne kaikki noin 5 mitä legacyssa on
Valaistusanturin herkkyys taisi olla yksi niistä. Sitten vain merkkikorjaamolle ja piuha kiinni. Jos ei ole sellaista lähellä niin kannattaa koittaa jollain yleiskorjaamon testerillä Bosch, autocom ym ensin. Autocomilla pääsee yllättävän "syvälle" järjestelmiin ottaen huomioon että kyseessä ei ole eurooppalainen auto.
Legacy 2010 stw diesel
Re: Legacy MY10 DRL?
Manuskasta tota lueskelin. MY15 manuskasta, mutta oletin vain, että samalla tavalla se olisi tehty aikasemminkin...
Pyörä joka ei vedä Se JARRUTTAA! 4X4
Etuveto? Joku veikkauksen uus peli vai?!?
Tehokkuus on pitkälle kehitettyä laiskuutta!
Failure is always an option -Mythbusters-
When in doubt, add something heavy. -Mythbusters old motto-
Etuveto? Joku veikkauksen uus peli vai?!?
Tehokkuus on pitkälle kehitettyä laiskuutta!
Failure is always an option -Mythbusters-
When in doubt, add something heavy. -Mythbusters old motto-
Re: Legacy MY10 DRL?
Kas ryökälettä, kyllä sitä tosiaan pääsee käyttäjä toisinaan välppäämään. Onhan se herkkyyssäätönamiska tuossa omassa Lanciassanikin. Eipä tullut mieleen, kun jotenkin kuvittelin sen säätävän vain mittarivalaistuksen vastetta. Lanciassa kun ei ole huomiovaloja vaan kärytän aina xenoneita, niin en tullut edes ajatelleeksi sen vaikuttavan nimenomaaan ajovaloautomatiikkaan. Niin se kuitenkin käsikirjan mukaan tekee.
No, näppituntumalta tuo herkkyys on Outbackissa sopivalla tasolla, joten en lähde säädättämään.
No, näppituntumalta tuo herkkyys on Outbackissa sopivalla tasolla, joten en lähde säädättämään.
Re: Legacy MY10 DRL?
Onko kenelläkään tietoa miten saisi valojen "Auto" -asennolla toimimaan nuo etuparkit, kun moottori käynnissä?
Takaparkit eivät tarvitse palaa, kunhan nuo etuparkit vain toimisivat.
Autona otsikon mukainen Legacy
Takaparkit eivät tarvitse palaa, kunhan nuo etuparkit vain toimisivat.
Autona otsikon mukainen Legacy
Re: Legacy MY10 DRL?
Jos luin skemoja oikein, niin etuparkit ja takavalot ovat samassa virtapiirissä. Sitä ruokitaan konehuoneen rasian sulakkeen numero 35 kautta. Tätä syöttää rele, jonka käämin molemmat päät on kytketty kori-ECUun kuten faillite tuossa edellä totesikin.
Valokytkimen auto-asennon taitaa saada ongittua vain valokytkimen ja kori-ECUn välisestä johdosta. Sininen johto, skeman mukaan koritietokoneen liittimen B281 nastaan 16. Tähän siis valokytkin kytkee jännitteen auto-asennossa. Tästä voi napata tiedon releelle, joka kytkee sähköt tuohon parkki- ja takavalojen piiriin. Se löytyy helpoimmin kuljettajan kick panelin takaa, liittimen ja nastan numero tuossa minun viestissäni vähän aikaisemmin. Mielestäni tuon pitäisi olla aivan turvallinen kytkentä, koska siinä ei kuormiteta kori-ECUn mitään lähtöä eikä syötetä sinne mitään.
Valokytkimen auto-asennon taitaa saada ongittua vain valokytkimen ja kori-ECUn välisestä johdosta. Sininen johto, skeman mukaan koritietokoneen liittimen B281 nastaan 16. Tähän siis valokytkin kytkee jännitteen auto-asennossa. Tästä voi napata tiedon releelle, joka kytkee sähköt tuohon parkki- ja takavalojen piiriin. Se löytyy helpoimmin kuljettajan kick panelin takaa, liittimen ja nastan numero tuossa minun viestissäni vähän aikaisemmin. Mielestäni tuon pitäisi olla aivan turvallinen kytkentä, koska siinä ei kuormiteta kori-ECUn mitään lähtöä eikä syötetä sinne mitään.
Re: Legacy MY10 DRL?
Kiitos tiedoista, täytyykin viikonloppuna varata Fluke vierelle ja jos saisi muutoksen tehtyä.
Eli laitan toisen releen tuon alkuperäisen releen rinnalle joka ohjaa parkki ja takavalopiiriä, olettaen että jännite tulee suoraan sulakkeelta kokoajan relekantaan. Sitten tuota jälkiasennettua relettä ohjaan tuon valokytkimen johdon jännitteestä. Eli tällöin ei pitäisi olla mitään haittaa vaikka kummatkin releet olisivat yhtäaikaa vetäneinä. Ymmärsin että näin ei riskeerata mitään kori-ECU:n kanssa kun lisäreleen ohjaus toimii tuolla suoralla akkujännitteellä.
Tuohon siniseen johtoon tulee varmaankin jännite kun avain virtalukossa ja auto asennossa vai vain ainoastaan kun moottori käy ? No se selviää kyllä mittaamalla. Tarvitseekohan laittaa varmuudeksi sulake tuon ohjaavan sinisen johtimen ja releen väliin ?
Takoitus olisi käyttää etuparkkeja DRL-valoina, laitan tietoa ja kuvaa miten onnistui (jos onnistui)
Eli laitan toisen releen tuon alkuperäisen releen rinnalle joka ohjaa parkki ja takavalopiiriä, olettaen että jännite tulee suoraan sulakkeelta kokoajan relekantaan. Sitten tuota jälkiasennettua relettä ohjaan tuon valokytkimen johdon jännitteestä. Eli tällöin ei pitäisi olla mitään haittaa vaikka kummatkin releet olisivat yhtäaikaa vetäneinä. Ymmärsin että näin ei riskeerata mitään kori-ECU:n kanssa kun lisäreleen ohjaus toimii tuolla suoralla akkujännitteellä.
Tuohon siniseen johtoon tulee varmaankin jännite kun avain virtalukossa ja auto asennossa vai vain ainoastaan kun moottori käy ? No se selviää kyllä mittaamalla. Tarvitseekohan laittaa varmuudeksi sulake tuon ohjaavan sinisen johtimen ja releen väliin ?
Takoitus olisi käyttää etuparkkeja DRL-valoina, laitan tietoa ja kuvaa miten onnistui (jos onnistui)
Re: Legacy MY10 DRL?
Komento takaisin. Katsoin kieroon. Se valokytkin MAADOITTAA sen sinisen johdon auto-asennossa. Heräte siihen tulee ECUlta! Tosin, tuo skema on piirretty sillä tavalla hauskasti, että valokytkimen signaaleista vain osa on kuvattu parkki- ja takavalojen sivulla ja osa ajovalopiirin sivulla. Kokonaiskuvaa en ole ainakaan vielä löytänyt. Ei se mitään, näistä se selviää:JNieminen kirjoitti:Tuohon siniseen johtoon tulee varmaankin jännite kun avain virtalukossa ja auto asennossa vai vain ainoastaan kun moottori käy ? No se selviää kyllä mittaamalla. Tarvitseekohan laittaa varmuudeksi sulake tuon ohjaavan sinisen johtimen ja releen väliin ?
- Parkkivaloasennossa valokytkin maadoittaa musta-valkoisen johtimen
- Ajovaloasennossa maadoitetaan lisäksi vaaleanpuna-valkoinen johdin
- Ja automaattiasennossa siis (ainoastaan) sininen johdin.
Tuo ei ole ihan kurantti ratkaisu, mutta ei nyt puutua siihenJNieminen kirjoitti:Takoitus olisi käyttää etuparkkeja DRL-valoina, laitan tietoa ja kuvaa miten onnistui (jos onnistui)
Re: Legacy MY10 DRL?
Moi,
Koitetaas kysyä tästä ketjusta. Osaisko joku selittää vm. 2010 Legacyn valojen AUTO-toimintaa. AUTO-asennossa esim parkkihallissa syttyvät xenonit päälle, mutta ulkona ajellessa sit koko auto pimeenä? Pitäiskö tossa palaa mitään ns. päivävaloja ulkona?
Koitetaas kysyä tästä ketjusta. Osaisko joku selittää vm. 2010 Legacyn valojen AUTO-toimintaa. AUTO-asennossa esim parkkihallissa syttyvät xenonit päälle, mutta ulkona ajellessa sit koko auto pimeenä? Pitäiskö tossa palaa mitään ns. päivävaloja ulkona?
MY16 Subaru BRZ
MY10 Subaru Legacy Sport 2.5i CVT
MY10 Subaru Legacy Sport 2.5i CVT
Re: Legacy MY10 DRL?
Toimii normaalisti kun siellä ei ole tuossa vuosimallissa päiväajovaloja keulalla joten päivällä kaikki sammuu, myös parkit. Tästä ketjusta löytyy erilaisia ratkaisuja aiheeseen, esim sumuvalojen tilalle ledit.
Re: Legacy MY10 DRL?
Ok. Kiitos tiedosta! Näemmä jokin keskieurooppalainen ratkaisu, kun ei taida olla Suomessa laillista ajaa sellaisella AUTO-asennolla jossa ei pala mitään valojaan13 kirjoitti:Toimii normaalisti kun siellä ei ole tuossa vuosimallissa päiväajovaloja keulalla joten päivällä kaikki sammuu, myös parkit. Tästä ketjusta löytyy erilaisia ratkaisuja aiheeseen, esim sumuvalojen tilalle ledit.
MY16 Subaru BRZ
MY10 Subaru Legacy Sport 2.5i CVT
MY10 Subaru Legacy Sport 2.5i CVT
Re: Legacy MY10 DRL?
Jenkeissähän tuo auto -asento polttaa pitkiä alennetulla jännitteellä DRL -valona. Lie Euroopan pykälänikkarit kieltäneet sen täällä, joten se on ekusta kytketty pois päältä, eikä pala mikään.
*ex*Subaru Outback 2.0TD CVT, MY14
*ex*Subaru Legacy STW sport 2.0TD, MY10
Subaru Impreza WRX "STi" SW, MY03
*ex*Subaru Legacy STW sport 2.0TD, MY10
Subaru Impreza WRX "STi" SW, MY03
Re: Legacy MY10 DRL?
Siellä alennusvastuksella, siis sillä, mitä suomessa ei käytetä, on käytännössä suoraan automaattiohjattu jännite. Eikös ton saa suoraan vaikka tommosille Osram Ledriving sumari / DRL yhdistelmävaloille. Osrameissa kyllä tulee oma ohjain mukana.
Voihan siihen virittää mitkä tahansa DRL tuikut.
Voihan siihen virittää mitkä tahansa DRL tuikut.
Pyörä joka ei vedä Se JARRUTTAA! 4X4
Etuveto? Joku veikkauksen uus peli vai?!?
Tehokkuus on pitkälle kehitettyä laiskuutta!
Failure is always an option -Mythbusters-
When in doubt, add something heavy. -Mythbusters old motto-
Etuveto? Joku veikkauksen uus peli vai?!?
Tehokkuus on pitkälle kehitettyä laiskuutta!
Failure is always an option -Mythbusters-
When in doubt, add something heavy. -Mythbusters old motto-
Re: Legacy MY10 DRL?
Saa, jos se johdotus on paikallaan. Chinaskilla sellainen näyttää olevan, mutta minun vm. 2011 Outbackissani ei ole DRL-releen kantaa kalustettu. Releen paikka kyllä on, mutta kontaktit puuttuvat. Sinänsä noista chinaskin postaamista kaavioista näkee, miten homma toimii jos kyseiset rojut autosta löytyvät.
Minähän puukotin tuon kiinni oikean ajovaloumpion johtosarjaan. Siitä helppo paikka, ettei tarvitse ottaa kuin ilmanottoputki irti. Sininen johto on +12 V virtalukon IGN-asennossa ja punaista pitkin tulee ajovalon käyttöjännite. Nämä ovat siis nimenomaan umpion johtosarjan värejä: korin puolen värejä en nähtävästi merkinnyt muistiin. Mittaamallahan nuo tarkistaa minuutissa, ja on syytä tarkistaakin, koska umpion puolella värit eivät välttämättä ole vakiot. Auton johtosarjassa epäilemättä ovat, mutta se umpio on kuitenkin oma kokonaisuutensa. Siihen jäähdyttimen päädyn huitteille lukkopeltiin saa helposti ripustettua releen tai tuon "R87-moduulin", joka siis haistelee akkujännitettä. Ihan sama kumpaa käyttää, jos ottaa käyttöjännitteen virtalukon takaa kuten tässä tapauksessa.
Minähän puukotin tuon kiinni oikean ajovaloumpion johtosarjaan. Siitä helppo paikka, ettei tarvitse ottaa kuin ilmanottoputki irti. Sininen johto on +12 V virtalukon IGN-asennossa ja punaista pitkin tulee ajovalon käyttöjännite. Nämä ovat siis nimenomaan umpion johtosarjan värejä: korin puolen värejä en nähtävästi merkinnyt muistiin. Mittaamallahan nuo tarkistaa minuutissa, ja on syytä tarkistaakin, koska umpion puolella värit eivät välttämättä ole vakiot. Auton johtosarjassa epäilemättä ovat, mutta se umpio on kuitenkin oma kokonaisuutensa. Siihen jäähdyttimen päädyn huitteille lukkopeltiin saa helposti ripustettua releen tai tuon "R87-moduulin", joka siis haistelee akkujännitettä. Ihan sama kumpaa käyttää, jos ottaa käyttöjännitteen virtalukon takaa kuten tässä tapauksessa.
Re: Legacy MY10 DRL?
Yllättävää, että johdotuksia on kahta lajia. Yleensä kaikki on paikallaan, mutta ei kytketty... Sama oli tuon -05 legan sulkien sulatuksen kanssa. Kaikki johdot oli, mutta rele ja nappi puuttu. Nappikin oli johdotettu kojelautaan oikealle paikalle.
Pyörä joka ei vedä Se JARRUTTAA! 4X4
Etuveto? Joku veikkauksen uus peli vai?!?
Tehokkuus on pitkälle kehitettyä laiskuutta!
Failure is always an option -Mythbusters-
When in doubt, add something heavy. -Mythbusters old motto-
Etuveto? Joku veikkauksen uus peli vai?!?
Tehokkuus on pitkälle kehitettyä laiskuutta!
Failure is always an option -Mythbusters-
When in doubt, add something heavy. -Mythbusters old motto-
Re: Legacy MY10 DRL?
Nyt tuli laitettua sittenkin ihan E-hyväksytyt DLR valot mallia Motonet. Valojen kanssa tuli juurikin tuollainen jännitettä mittaava ohjausyksikkö joka ei ainakaan minulla toiminut hyvin, valot paloivat auton sammutuksen jälkeen pari minuuttia. Muutin syötön tuohon aikaisemmin mainittuun valojen korkeussäädön moottorin johtimeen. Jännite ohjaa suoraan ilman relettä ohjainyksikköä joka syöttää valoja, mittasin valojen vievä virtaa ~400mA jonka ne tosiaan ottaa tuolta korkeussäädön ohjatusta johtimesta. Parkkien plussasta valot saavat tuon sammutuskäskyn, nyt toimii erittäin hyvin. Minulle IGN syöttö tuli valko/punaiseen johtimeen joka oli oikean valaisimen liittimessä.
valot olivat 90mm ja olivat mielestäni juuri oikean kokoiset.
Tuossa kuva
https://drive.google.com/file/d/0ByekUj ... sp=sharing" onclick="window.open(this.href);return false;
valot olivat 90mm ja olivat mielestäni juuri oikean kokoiset.
Tuossa kuva
https://drive.google.com/file/d/0ByekUj ... sp=sharing" onclick="window.open(this.href);return false;
Re: Legacy MY10 DRL?
Onkos porukalla tuollaisten asennuksesta kokemusta?
http://www.rdash.com.tw/en/product-detail.php?i=315" onclick="window.open(this.href);return false;
Näyttää iha laadukkaalta ja ledit himmenee vilkun käytössä
Hinta taitaa olla 250EUR + verot paikkeilla.
http://www.rdash.com.tw/en/product-detail.php?i=315" onclick="window.open(this.href);return false;
Näyttää iha laadukkaalta ja ledit himmenee vilkun käytössä
MY16 Subaru BRZ
MY10 Subaru Legacy Sport 2.5i CVT
MY10 Subaru Legacy Sport 2.5i CVT